当前位置: 首页    团学快讯    正文
我校学子在第一届江苏省大学生人工智能艺术创作大赛中获佳绩
时间: 2026-01-06 阅读:

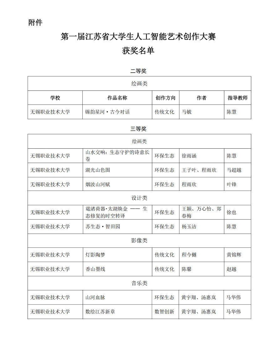
近日,“艺启AI·智绘未来”第一届江苏省大学生人工智能艺术创作大赛在南京信息工程大学美术馆圆满落幕。本次大赛由江苏省教育厅主办,南京信息工程大学和南京林业大学承办,大赛设置了绘画类、设计类、影像类和音乐类四个作品类别,共收到全省128所高校推荐作品1585件。经专家评选和观展学校现场投票,共评出一等奖51件;二等奖120件;三等奖387件,其中173件优秀作品入围终评并举行现场展览。

自大赛开展以来,学校高度重视,积极组织参与,经学生申报、专家评审,最终推报了校团委、设计艺术学院、物联网工程学院选送的作品共10件参加省赛,其中,校团委陈慧指导的马毓同学作品《锡韵星河·古今对话》获得绘画类二等奖1项,另外9件作品均获得三等奖。

本次大赛是江苏省教育厅首次推出的面向全省本专科大学生的基于人工智能的艺术创作大赛,为推动江苏高校积极探索人工智能艺术创作的前沿,促进建立与人工智能相关的学科和专业课程体系,培养学生适应时代趋势的综合素养和跨学科思维能力提供了很好的展示平台。我校将以本次比赛为契机不断探索将人工智能艺术创作助力青年成长新路径,引导广大青年学子在AI艺术创作中激发创新思维,在技术探索与人文价值的共振中实现全面发展,开拓数智美育发展的新路径。

获奖图片

 
无锡职业技术大学 - 团委 版权所有 Copyright 2011 - 2016 Powered By Wuxi Institute of Technology
苏ICP备09025827号